歡迎來深圳市立維創展科技有限公司官方網站!
24H服務熱線
0755-83050846 / 83039348
電源模塊
Maxim美信半導體公司成立于1983年,是一家全球領先的模擬集成電路制造商,總部位于美國加利福尼亞的Sunnyvale。2022年,MAXIM被ADI收購。該公司的產品涵蓋各種領域,包括汽車、工業、醫療、通信和消費類電子產品等。Maxim的產品線包括模擬電路、功率模塊、微控制器、傳感器接口和數據轉換器等。
MAXM17623,MAXM17624降壓型電源模塊
電流:1A
輸入電壓:2.9V-5.5V
輸出電壓:0.8V-3.3V
*可與Cyntec的MUN3CAD01-SC進行替代
MAXM17625/MAXM17626 0.6A降壓型電源模塊
電流:0.6A
輸入電壓:2.7V-5.5V
*可與Cyntec的MUN3C1HR6-SB進行替代
MAXM17903 0.3A降壓型電源模塊
電流:300mA
輸入電壓:4.5V-24V
輸出電壓:0.9V-3.3V
工作溫度:-40°C ~ +125°C
*可與Cyntec的MUN3C1HR6-FB進行替代
5A高效DC-DC降壓型電源模塊MAXM17546
電流:5A
輸入電壓:4.5V至42V
輸出電壓:0.9V至12V
封裝:9mm x 15mm x 4.32mm SiP封裝
*可與Cyntec的MUN12AD05-SMFH進行替代
MAXM17633 μModule降壓電源模塊
輸出電流:2A
輸入電壓:4.5V至36V
輸出電壓:0.9V至12V(MAXM17635);3.3V和5V(MAXM17633和MAXM17634)
*可與Cyntec的MUN24AD03-SM進行替代
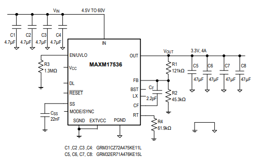
MAXM17536高效DC-DC降壓型SiP電源模塊
電流:4A
輸入電壓:4.5V至60V
尺寸:9mm x 15mm x 4.32mm
*可與Cyntec的MUN12AD06-SM進行替代
MAXM17632 μModule降壓電源模塊
輸出電壓:0.9V至12V(MAXM17632);3.3V和5V(MAXM17630和MAXM17631)
*可與Cyntec的MUN24AD01-SH進行替代
小型μModule降壓電源模塊MAXM38643
輸入電壓:1.8V至5.5V
輸出電壓:0.8V至3.3V
溫度范圍:-40°C至+85°C
MAXM17572 μModule降壓電源模塊
輸入電壓范圍:4.5V 至 60V
輸出電壓: 0.9V 至 12V
結溫范圍:-40°C 至 +150°C
在線留言