TPSM863252降壓模塊(集成電感器)TI 德州儀器
發布時間:2023-07-05 16:55:54 瀏覽:3670
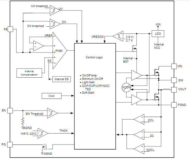
TI德州儀器TPSM863252是款頻率范圍為3V至17V的簡單實用型高效率高功率密度同步降壓模塊,兼容高至3A連續性的電流量。
TPSM863252選用D-CAP3控制方式提供迅速瞬態響應并提供低ESR輸出電容器,不需要外部補償。TPSM863252還具備以高至95%的占空比工作。
TPSM863252在Eco-mode下工作,能夠在輕負載中保持高效率。TPSM863257在FCCM模式下工作,能夠在所有的負載環境下保持同樣的頻率和極低的輸出紋波。TPSM863252集成化全方位的間斷模式OVP、OCP、UVLO、OTP和UVP保護。
TPSM863252選用QFN封裝。額定結溫范圍包括-40°C至125°C。

特征
?特征和配置適合各種技術應用
–3V至17V頻率范圍
–TPSM863252的輸出電壓范圍包括0.6V至10V
–TPSM863257的輸出電壓范圍包括0.6V至5.5V
–0.6V基準電壓
–25°C時,基準精密度為±1%
–在-40°C至125°C溫度范圍內,基準精密度為±1.5%
–集成化55mΩ和24mΩMOSFET
–100μA低靜態電流
–1.2MHz開關頻率
–以最高95%的高占空比工作
–高精密EN閾值電壓
–1.6ms穩定軟啟動時間(典型值)
?解決方案規格精巧且容易應用
–輕負載下TPSM863252選用Eco-mode,TPSM863257選用FCCM模式
–迅速瞬態D-CAP3?控制方式
–根據集成化自舉電容器和電感器輕松布局
–支持帶預偏置輸出電壓的啟動
–開漏電源正常情況檢測器
–非鎖存OV、OT和UVLO保護
–UV保護的間斷模式
–逐周期OC和NOC保護
–-40°C至125°C工作結溫范圍
–3.3mmx4mmx2mmQFN封裝
應用
?商用型網絡和服務器PSU
?其它交流/直流適配器/PSU
?工業自動化與控制
?測試和測量
TI 德州儀器為美國知名集成電路設計與制造商,TI 德州儀器產品廣泛應用于商用、軍工以及航空航天領域。
幾十年來,德州儀器一直熱衷于通過半導體技術降低電子產品的成本,讓世界變得更美好。TI 是第一個完成從真空管到晶體管再到集成電路(IC)的轉變,在過去的幾十年里,TI 促進了IC技術的發展,提高了大規模、可靠地生產IC的能力。每一代創新都是在上一代創新的基礎上,使技術更小、更高效、更可靠、更實惠——從而實現半導體在電子產品領域的廣泛應用。
深圳市立維創展科技有限公司,專注于TI 德州儀器品牌高端可出口產品系列新品產品,并備有現貨庫存,可當天發貨。
推薦資訊
HCME606090F系列電感器提供三種不同電感值,適用于電源管理、信號過濾和射頻應用等領域,具有高電流承載能力,并能在-40℃至125℃的寬溫度范圍內穩定工作。
Broadcom PEX89024是一款高性能的PCIe Gen 5.0交換芯片,以其24個獨立通道配置、32-GT/s SerDes技術、多主機連接能力、嵌入式ARM CPU以及低延遲和高性能等特點,專為滿足現代數據中心、高性能計算和存儲系統的需求而設計。
在線留言